Ir para o conteúdo.
|
Ir para a navegação
Ferramentas Pessoais
Acessar
Search
Navegação
Página Inicial
Institucional
Histórico
Auditor-chefe
Organograma
Regimento Interno
Gestão Estratégica
Planejamento Estratégico
Plano Estratégico 2021-2025
Plano Estratégico 2016-2020
Planejamento Anual
Auditorias
Painéis Audin-MPU
Prestação de Contas do MPU
Plano Anual de Auditoria Interna - PAINT
Relatório Anual de Auditoria Interna - RAINT
Consultorias
Apresentação
Tipos de consultoria
Painel de Consultorias
Consultoria x Avaliação
Como solicitar?
Objeto de consultoria
Manual de Consultoria
Relatórios
Orientações
Boletins Informativos
Legislação e Jurisprudência
Terceirização
Referencial Técnico de Custos
Modelos de Planilhas de Custos
Limites Máximos para Serviços de Limpeza e Vigilância
Documentos Audin-MPU
Consulta de Documentos
Manuais e Publicações
Manuais da Audin-MPU
Manual de Auditoria
Manual de Consultoria
Manual de Inspeção
Manual de Monitoramento
Manual Paint/Raint
Manual PGMQ
Cartilhas da Audin-MPU
Cartilha da Audin-MPU
Cartilha de Boas Práticas de Obras
Cartilha de Boas Práticas de TI
Cartilha de Boas Práticas da Contratação de Sistemas Fotovoltaicos
Cartilha de Gestão Estratégica
Cartilha ESG e a Gestão Pública - uma visão geral
Referencial Técnico Audin-MPU
Referencial Técnico de Custos
PGMQ
Modelo de Capacidade de Auditoria Interna IA-CM
Painéis Audin-MPU
Você está aqui:
Página Inicial
/
Institucional
/
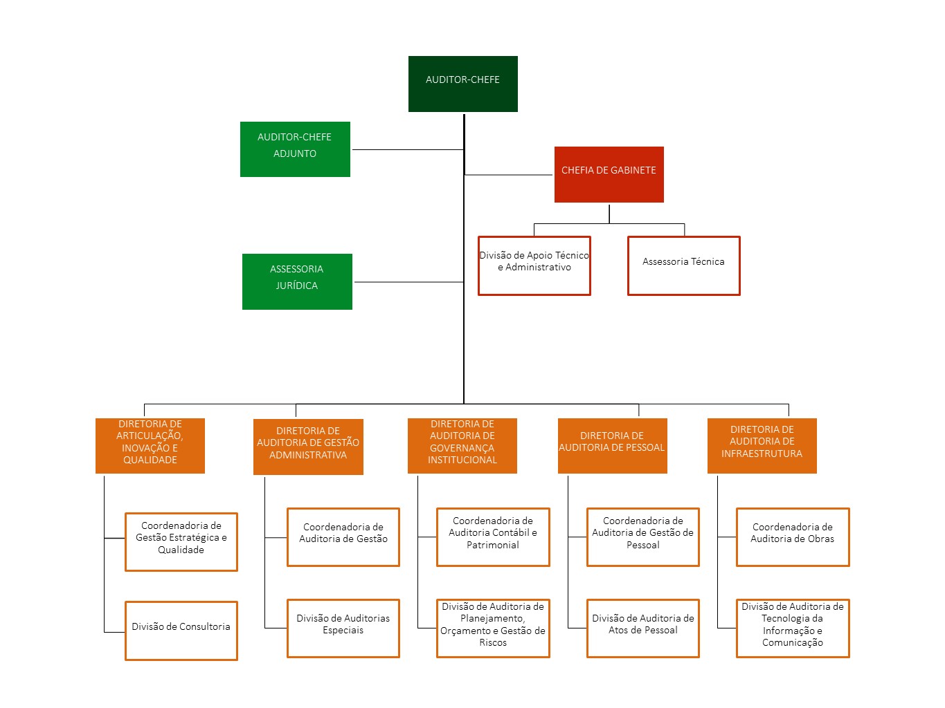
Organograma
Info
Organograma
Menu
Histórico
Auditor-chefe
Organograma
Regimento Interno
Gestão Estratégica
login